供应链金融服务平台
供应链金服平台通过与各类金融机构的合作,为锦沣各平台及系统参与方提供仓单质押、库存质押、应收账款融资、订单融资等供应链金融服务,解决企业融资难、融资贵等问题。通过技术手段实现信息流、商流、资金流、物流“四流合一”,进而提升金融机构对风险的把控能力,为中小企业提供全方位一站式融资服务。

融资方式

平台优势

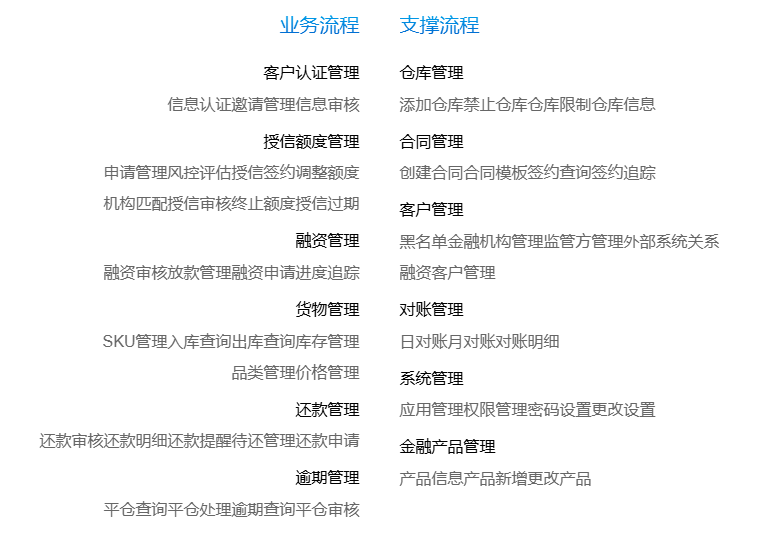
产品架构

供应链金服平台通过与各类金融机构的合作,为锦沣各平台及系统参与方提供仓单质押、库存质押、应收账款融资、订单融资等供应链金融服务,解决企业融资难、融资贵等问题。通过技术手段实现信息流、商流、资金流、物流“四流合一”,进而提升金融机构对风险的把控能力,为中小企业提供全方位一站式融资服务。



